主要内容顶部
外汇前瞻:三种油价情景下的八国集团货币表现

2026年4月13日

特別警告

 


本录像所载的内容是根据汇丰於制作时其认为可靠的信息。然而,外汇市场瞬息万变,录像内的观点可能已不合时宜,而且本行会不时更新其观点但恕不另行通知。本录像的内容不旨在销售或建议作出任何交易、存款或投资。请联络您的客户经理,以获取本行最新的外汇观点和报告。

概要

  • 中东地缘政治局势仍是外汇市场走势的核心驱动因素。
  • 自冲突升级以来,美元与石油价格之间的相关性有所增强。
  • 如果两者的相关性减弱,外汇基本面或将重新占据主导。

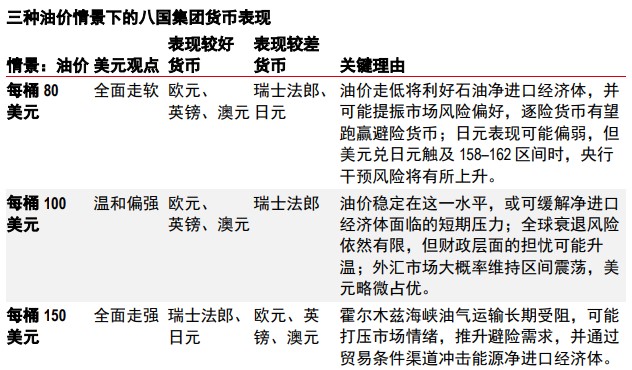
中东地缘政治局势仍是影响外汇走势的关键因素

中东地缘政治仍是外汇市场的主要驱动因素。然而,相关消息面较难解读,原因在于地区紧张局势可能会迅速升级或缓和。我们认为,市场走向可能取决于几项实际指标,尤其是霍尔木兹海峡航运受阻的程度,以及由此引发的油价走势。随着地缘政治风险跌宕起伏,油价可能出现剧烈波动,推动市场情绪在“避险”与“逐险”之间反复切换。下表汇总了三种油价情景下八国集团货币的潜在表现。

资料来源:汇丰银行

受供应冲击与避险需求影响,美元与原油的相关性已然上升

自冲突加剧以来,美元与油价走势联动较此前数月显著增强。这一现象既反映出能源 供应受到冲击,也体现出市场对美元避险需求的上升。 

化肥供应受阻可能推高粮食价格,对部分亚洲及欧洲货币构成压力

除能源外,二阶效应同样值得关注,尤其是粮食价格可能面临的上行压力。氮肥与磷肥出口受阻影响重大,因为中东地区约占全球氮肥贸易量的 36%和全球磷肥出口量的 23%(标普全球,2026 年 3 月 19 日),而二者均为粮食生产的关键原料。这一态势可能导致多个亚洲及欧洲国家货币承压加剧。

若美元与原油的相关性走弱,市场焦点或将重回外汇基本面

然而,如果油价与美元的正相关性开始出现减弱迹象,则可能预示着外汇市场将逐步回归冲突前的运行逻辑,这与霍尔木兹海峡航运恢复的信号具有类似的前瞻意义。例如,在评估货币相对偏好时,外汇基本面的重要性或将再次凸显,超越单纯追踪能源价格走势的逻辑。此外,当前美联储既未处于加息周期,也未彻底转向鹰派立场,基本面因素或将持续抑制美元的全面走强。

查看汇率
汇丰卓越理财或汇丰One客户可使用此服务
外汇限价买卖及到价提示
汇丰卓越理财或汇丰One客户可使用此服务

相关资讯

加元开始回吐近期的部分涨幅…[3月30日]
美元在未来几周可能走强,总体跟随油价波动。[3月26日]
地缘政治不确定性导致政策和外汇市场波动较大,对美元提供支撑。 [3月23日]
由于中东冲突增加不确定性,美联储连续第二次会议维持利率不变。[3月19日]

披露附录

重要披露

本报告仅用作信息参考之目的,不应视作卖方要约,也不能被视为买方要约或诱使买入证券或文中提到的其他投资产品的要约,和(或)参与任何的交易策略。由于报告的撰写并不考虑任何特定投资者的目标、财务状况或需要,因此本报告中的信息是一般性的,并不构成个人投资建议。相应地,投资者进行操作之前,要根据自身的目标、财务状况和需要,考虑所给出建议的恰当性。如有需要,投资者应获取专业的投资和税务建议。

本报告提到的某些投资产品可能不具备在某些国家和地区进行销售的资格,因此它们并不适用于所有类型的投资者。有关本报告中提到的投资产品的适合性问题,投资者应咨询其汇丰银行代表,并在承诺购买投资产品之前,考虑其特定的投资目标、财务状况或特殊需要。 

本报告中提到的投资产品的价值及其所带来的收入可能会有波动,因此投资者可能会遭受损失。某些波动性较大的投资其价值可能会遭受突然和大幅的下跌,跌幅可能达到甚至超过投资金额。投资产品的价值及其所带来的收入可能会受到汇率、利率或其他因素的负面影响。投资产品过去的表现并不预示未来的结果。

汇丰银行及其子公司将适时通过委托或代理形式,向客户卖出或从客户手中买入汇丰银行研究覆盖的证券/金融工具(包括衍生品)。

我们不会事先决定是否在某个时间段内发布一份更新的报告。

其它披露信息

1. 本报告发布日为 2026 年 4 月 10 日。

2. 除非本报告显示不同的日期及/或具体的时间,否则本报告中的所有市场资料截止于 2026 年 4 月 9 日。

3. 汇丰银行设有相关制度以识别、管理由研究业务引起的潜在利益冲突。汇丰银行从事研究报告准备和发布工作的人员有独立于投资银行业务的汇报线。研究业务与投资银行及做市商交易业务之间设有信息隔离墙,以确保保密信息和(或)价格敏感性信息可以得到妥善处理。

4. 您不可出于以下目的使用/引用本报告中的任何数据作为参考:(i) 决定贷款协议、其它融资合同或金融工具项下的应付利息,或其它应付款项,(ii) 决定购买、出售、交易或赎回金融工具的价格,或金融工具的价值,和/或 (iii) 测度金融工具的表现。

5. 本报告为汇丰环球研究发布的英文报告的中文翻译版本。汇丰银行环球研究部、香港上海汇丰银行有限公司、汇丰(台湾)商业银行有限公司和汇丰银行(中国)有限公司已采取合理措施以确保译文的准确性。

免责声明

本报告由香港上海汇丰银行有限公司(简称“HBAP”,注册地址香港皇后大道中 1 号)编制。

HBAP 在香港成立,隶属于汇丰银行集团。本报告仅供一般传阅和资讯参考目的。本报告在编制时并未考虑任何特定客户或用途,亦未考虑任何特定客户的任何投资目标、财务状况或个人情况或需求。HBAP 根据在编制时来自其认为可靠来源的公开信息编制本报告,但未独立验证此类资讯。本报告的内容如有变更恕不另行通知。

对于因您使用或依赖本报告,而可能导致您产生或承受由此造成、导致或与其相关的任何损失、损害或任何形式的其他后果,HBAP 不承担任何责任。对于本报告的准确性、及时性或完整性,HBAP 不作出任何担保、声明或保证。

本报告并非投资建议或意见,亦不旨在销售投资或服务或邀约购买或认购这些投资或服务。

您不应使用或依赖本报告作出任何投资决策或购买或销售货币的决定。 HBAP 对于您的此类使用或依赖不承担任何责任。若对本报告内容有任何问题,您应该咨询您所在辖区的专业顾问。

您不应为任何目的向任何个人或实体复制或进一步分发本报告的内容,无论是部分还是全部内容。本报告不得向美国、加拿大、澳大利亚或任何其他分发违法的辖区分发。

中国内地

在中国内地,本报告由汇丰银行(中国)有限公司(简称“汇丰中国”)、汇丰金融科技服务(上海)有限责任公司(简称“汇丰金科”)向其客户分发,仅用于一般参考目的。本报告并不旨在提供证券和期货投资建议或提供金融信息服务,亦不旨在推广或销售任何理财/投资产品。本报告所载内容和信息均基于现状提供。若对本报告内容有任何问题,您应该咨询您所在辖区的专业顾问。

汇丰金科的重要提示:

  1. 本文及/或视频所载观点和信息仅供一般参考,并不旨在提供任何专业意见(包括但不限于财务、税务、法律或会计等方面的意见)或产品购买/投资建议,也不构成对购买任何产品和服务的推荐、要约或要约邀请,请勿将其作为任何产品购买/投资或其他决定的依据。在您就任何具体问题做出决定或采取行动前,请咨询专业人士。

  2. 我们不对本文或视频所载源自第三方的信息的准确性、及时性或完整性作出任何担保、陈述或保证。源自第三方的信息仅供您参考,不代表我们推荐或认可其中的观点、数据或其他信息。

  3. 以上内容源自第三方且我们已获授权在此发布,未经授权不得二次转载。

香港

在香港,本报告由 HBAP 向其客户分发,仅用于一般参考目的。对于因您使用或依赖本报告,而可能导致您产生或承受由此造成、导致或与其相关的任何损失、损害或任何形式的其他后果,HBAP 不承担任何责任。对于本报告的准确性、及时性或完整性, HBAP 不作出任何担保、声明或保证。

台湾

在台湾,本报告由汇丰(台湾)商业银行股份有限公司 (简称“HBTW”)提供予其客户作为一般参考之目的。对于因您使用或依赖本报告,而可能导致您产生或承受由此造成、导致或与其相关的任何损失、损害或任何形式的其他后果,HBTW 不承担任何责任。若对本报告内容有任何问题,您应该咨询您所在地区的客户经理。

新加坡

在新加坡,本文件:

• 未经新加坡或任何其他司法管辖区的任何监管机构审核。

• 由汇丰银行(新加坡)有限公司(“本行”)在本行于新加坡开展业务过程中发行,仅供一般参考之用。

• 仅供收到本文件或视频之人士本人使用,不得因任何原因以全部或部分形式复制或与他人分享。

• 不得发送至美国、加拿大,或任何共享本文件或视频属违法的其他司法管辖区。如任何人士未经许可使用或复制本文件或视频,可能会面临法律追究。

• 对当前经济环境作出概括性说明,且并非旨在作为任何买入或卖出投资产品的投资研究、建议或推荐。部分内容可能讨论未来事件,但仅属预测,并非对未来业绩或事件的承诺或保证。实际结果可能因各种原因而不同。本行无责任更新该等预测,亦无责任说明实际结果可能与该等预测不同的原因。

• 不构成任何合约,且并非旨在招揽或推荐在任何此类行为不合法的司法管辖区内购买或出售任何金融工具。投资价值可能增加或下跌,且贵方可能无法收回最初投资金额。投资伴随市场风险,因此务请仔细阅读所有与投资有关的文件。本文件或视频所载意见系来自汇丰环球投资委员会于制作本文件或视频时所发表,反映其全球视角,该等意见可能有别于银行在本地层面的观点。该等意见可随时变更,且未必与汇丰投资管理目前的投资组合构成保持一致。汇丰投资管理根据各客户的目标、风险偏好、投资期限及市场状况,管理各自的投资组合。

• 并非根据适用于独立投资研究的法律要求而编制,亦不受任何在其发布前禁止交易的规定所规限。

• 并非旨在提供会计、法律或税务意见。在作出任何投资决定前,请考虑咨询财务顾问。如贵方决定不寻求意见,请谨慎评估该项投资产品是否适合贵方。建议在需要时获取适当的专业意见。

海外投资可能因汇率波动导致投资价值出现变动,这可能引致投资价值增加或下跌。与成熟市场相比,新兴市场风险更高且更难预测。此类经济体往往高度依赖国际贸易,并可能因贸易壁垒、外汇管制、货币价值调整、其贸易伙伴的经济状况以及该等贸易伙伴实施的其他保护性措施而受到不利影响。

我们对于任何第三方信息的准确性及/或完整性不承担责任,该等资料系来自我们相信可靠但并未独立核实的来源。

其他重要说明

尽管本报告并非投资建议,但考虑到完整性,敬请注意如下事项。过往业绩并不能保证未来业绩 。任何投资或收益的价值都可能减少或增加,您可能无法收回全部投资金额。如果某项投资使用投资者本地货币之外的货币计价,则汇率变化可能对该投资的价值、价格或收益产生不利影响。如果某项投资没有认可的市场,则投资者可能难以出售该投资或获取有关该投资价值或相关风险程度的可靠资讯。

本报告可能含有前瞻性陈述,而此类陈述本身存在重大风险和不确定性。此类陈述为预测性质,不代表任何一项投资并只限于说明用途。在此提醒客户,不能保证文中描述的经济条件在未来将维持现状。

实际业绩可能与预测/估计有显著不同。对于这些前瞻性陈述中反映的预期将被证明是正确的或将会实现不提供任何保证,在此提醒您不应过度依赖此类陈述。我们不承担任何义务去公开更新或修改本报告或任何其他相关报告中包含的任何前瞻性陈述,无论是由于出现新的资讯、未来事件或其他情况。

香港上海汇丰银行有限公司、其附属公司和相联公司以及各自的高级职员和/或雇员,可能因担任不同的工作(例如作为发行人、主要职位担任者、顾问或贷款人)对本报告中提及的任何产品存有利益。香港上海汇丰银行有限公司、其附属公司和相联公司以及各自的高级职员和/或雇员,可能因担任这些工作而收到费用、经纪费或佣金。此外,香港上海汇丰银行有限公司、其附属公司和相联公司以及各自的高级职员和/或雇员可能作为主事人或代理人购买或销售产品,并且可能完成与本报告所载资讯不一致的交易。

版权香港上海汇丰银行有限公司 2026,版权所有。

未经香港上海汇丰银行有限公司的事先书面许可,不得对本报告任何部分进行复制、存储于检索系统,或以任何电子、机械、影印、记录或其它形式或方式进行传输。